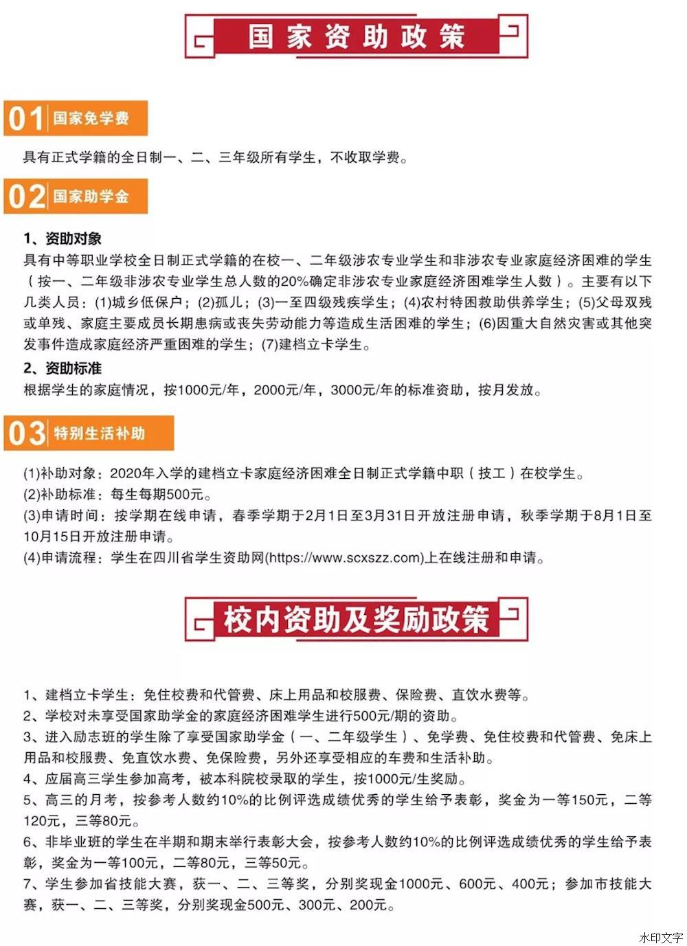
学校概况
四川省遂宁市安居职业高级中学校创办于1958年,是国家级重点中等职业学校、四川省第二批示范中等职业学校建设项目学校、安居区职业教育培训中心、四川省贫困地区劳动力转移培训基地和省劳务开发培训基地。2012年7月被省委编办列为开展事业单位法人治理结构建设工作试点单位。2012年10月,学校成功创建四川省中等职业学校学生内务管理示范校,被中华全国总工会评为全国职工教育培训示范点。2018年12月,成功申报为四川省第二批示范校建设项目学校。2019年4月,成功承办四川技能大赛.第三届遂州技能人才暨遂宁市第七届农民工技能大赛。先后成功创建遂宁市“廉政文化进学校”示范点、遂宁市依法治校示范校、遂宁市“文明学校”、安居区“兰亭学校”、安居区青少年法治教育基地、四川省法律进学校示范点。
学校地处安居教育园区,规划用地360亩,现占地110亩,建筑面积52476平方米;文本藏书10万余册,电子读物25万余册,计算机总数达612台;建有43个专业实训室和3个校外实训基地,设备总价值达4835万元。现有教职工210人,在籍全日制学生2283名,开设有信息技术类、旅游服务类、加工制造类三大类10个专业。
学校办学业绩闻名全省,连续三年荣获全市技能大赛一等奖和区教体局业绩考核一等奖,先后荣获“四川省中小学德育工作先进集体”、“四川省校风示范学校”、“遂宁市职业教育先进单位”、“遂宁市最佳文明单位”等100多项殊荣。

优美的校园






产教融合校企合作



现代学徒制培养


高职部


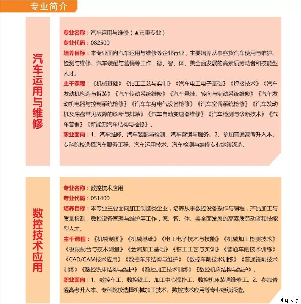
机械汽修部


电子信息部


学前教育部


2020年招生计划及收费




